TEA2025 Stereo Amplifier: Repair, Guide & Upgrade

D.Blinkink 12 views
TEA2025 Stereo Amplifier: Repair, Guide & Upgrade

TEA2025 Stereo Audio Amplifier: Repair, Guide & Upgrade

Hey guys! Ever found yourself with a buzzing, crackling, or just plain silent audio system? Chances are, the TEA2025 stereo audio amplifier is the culprit! This little chip has been a workhorse in countless audio setups, from portable radios to small stereo systems. In this comprehensive guide, we’re diving deep into the world of the TEA2025. We’ll explore troubleshooting common issues , offer a step-by-step repair guide , and even explore some cool upgrade options to get the most out of your audio experience. Whether you’re a seasoned electronics enthusiast or just starting out, this guide has something for you. So, buckle up and let’s bring that sweet audio back to life!

Understanding the TEA2025 Amplifier

Alright, before we start to get our hands dirty, let’s get acquainted with our star player: the TEA2025. This integrated circuit (IC) is a dual audio power amplifier designed for use in portable radios, cassette players, and other low-voltage audio applications. It’s known for its simplicity, affordability, and surprisingly good sound quality for its size. The TEA2025 can deliver up to a few watts of power per channel, which is enough to drive small speakers at a decent volume. The best part? It’s relatively easy to work with, making it a great choice for DIY projects and repairs. Inside the TEA2025 chip, you’ll find two independent audio amplifiers. Each amplifier takes an audio input signal, amplifies it, and then sends it to a speaker. The chip also includes features like short-circuit protection and thermal shutdown, which help to protect it from damage. This is a crucial aspect to know when you are troubleshooting a TEA2025 amplifier, for example, if there is a short circuit, then the protection circuit will kick in and shut down the amplifier. The TEA2025 is often found in small, portable devices, where space and power consumption are critical. Understanding the basic functionality of the TEA2025 will give you a great advantage when you attempt a repair.

Key Features and Specifications

Let’s break down some of the key features and specifications that make the TEA2025 so special:

  • Dual-Channel Operation: This means it can amplify two separate audio signals, perfect for stereo sound!
  • Output Power: Typically, the TEA2025 can deliver around 1 to 2.3 Watts per channel, depending on the supply voltage and load impedance (speaker resistance). This is adequate for small to medium-sized speakers. Knowing this is important when selecting the right speakers for your setup.
  • Low Voltage Operation: It operates on a low voltage, typically between 3V to 12V, making it ideal for battery-powered devices.
  • Built-in Protection: Features like short-circuit and thermal protection help prevent damage to the chip and the connected speakers.
  • Simple Circuitry: The TEA2025 requires relatively few external components, making it easy to design and build audio circuits.
  • Wide Application: Commonly found in radios, portable cassette players, toys, and small audio systems.

Knowing these specifications helps you to understand the TEA2025’s capabilities and limitations. For instance, if you’re planning on using it with larger speakers, you might be disappointed with the volume output. Always consider the specifications when troubleshooting or upgrading.

Common TEA2025 Amplifier Problems and Troubleshooting

So, your audio system is on the fritz? Don’t sweat it, guys! Let’s get down to the nitty-gritty of troubleshooting the TEA2025. Here are some of the most common issues you might encounter, along with practical steps to diagnose and fix them.

No Sound or Very Low Volume

  • Possible Causes: The most common cause is a faulty power supply or a problem with the input signal. Check the power supply voltage to ensure it’s within the TEA2025’s operating range. Also, verify that the audio source (e.g., your phone, radio tuner) is working correctly and providing a signal.
  • Troubleshooting Steps:
    1. Check the Power Supply: Use a multimeter to measure the voltage at the TEA2025’s power supply pins. Make sure it matches the recommended voltage (usually 6V to 9V). If the voltage is too low, the amplifier won’t work correctly.
    2. Inspect the Input Signal: Connect the audio source directly to another amplifier or set of speakers to confirm that the signal is good. If the signal is weak or absent, then the problem is with the audio source and not the TEA2025.
    3. Inspect the Input Signal Pins: Use an oscilloscope to check for the presence of audio signal on the TEA2025 input pins. If there is no signal, then the TEA2025 can not work, so it is required to change it.
    4. Speaker Connections: Examine the speaker wires to see if they are properly connected and not damaged. It’s possible that the speakers are the source of the problem, so swapping them is a good test.
    5. Component Check: Examine all components connected to the TEA2025 for physical damage. Pay close attention to resistors, capacitors, and any other components in the audio path.

Distorted Sound or Crackling Noise

  • Possible Causes: Overloading the amplifier (too much input signal), faulty components, or a bad ground connection can cause distorted or crackling audio. Another potential cause is a problem with the speakers.
  • Troubleshooting Steps:
    1. Reduce the Input Signal: Turn down the volume on your audio source. If the distortion disappears, you’re likely overloading the amplifier.
    2. Check the Output Signal: Check the output signal with an oscilloscope. If the signal is clipped or distorted, then the TEA2025 may have a problem.
    3. Inspect Speaker Condition: Disconnect the speakers and test the audio signal to see if the distortion is gone. It could be the speakers that are damaged.
    4. Check Ground Connections: Verify that all ground connections are secure and free of corrosion. A bad ground can introduce noise and distortion. Also, check the ground connections of the audio source.
    5. Component Inspection: Inspect all components associated with the TEA2025, especially capacitors, for signs of damage or leakage. Faulty capacitors can cause distortion.

One Channel Not Working

  • Possible Causes: A faulty TEA2025 chip, a broken connection to one of the speakers, or a problem with the input signal to one channel can cause one channel to fail.
  • Troubleshooting Steps:
    1. Swap Speaker Connections: Switch the speaker wires between channels. If the problem moves to the other speaker, the issue is with the TEA2025’s output stage or its associated components.
    2. Verify Input Signal: Make sure you’re getting an audio signal into both input pins of the TEA2025. If there’s no signal on one channel, the problem is either in the input stage of the TEA2025, or somewhere before it.
    3. Check the TEA2025: If possible, test the TEA2025 on a known working audio circuit to determine if the chip is the source of the fault.
    4. Test the Input Pins: Use a multimeter to check the continuity between the input pins and the input source. If the result is negative, then that part of the circuit is open.

Amplifier Overheating

  • Possible Causes: Overloading the amplifier, a short circuit in the output stage, or a problem with the heat dissipation can cause the TEA2025 to overheat. Also, a faulty connection to the ground will contribute to the overheating.
  • Troubleshooting Steps:
    1. Check for Short Circuits: Use a multimeter to test for short circuits on the output pins of the TEA2025 and also the ground. A short circuit can cause excessive current draw and lead to overheating.
    2. Reduce the Load: Ensure that the speaker impedance is compatible with the TEA2025. If the speaker impedance is too low, the amplifier will draw too much current and overheat.
    3. Improve Heat Dissipation: Ensure the TEA2025 has adequate ventilation and is properly mounted. In some cases, you might want to add a small heatsink to help dissipate heat.
    4. Check the Speaker Wire: Make sure the wires are not damaged and don’t touch each other. This is a common cause of short circuits.

Repairing Your TEA2025 Amplifier: A Step-by-Step Guide

Alright, you’ve identified the problem! It’s time to get down to the actual repair. Here’s a step-by-step guide to help you get your TEA2025 amplifier back in action. Remember to always disconnect the power supply before working on any electronics!

Tools and Materials You’ll Need

Before we start, gather your tools and materials:

  • Multimeter: For voltage, continuity, and resistance measurements.
  • Soldering Iron and Solder: For making electrical connections.
  • Desoldering Braid or Solder Sucker: For removing solder.
  • Wire Cutters and Strippers: For preparing wires.
  • Screwdriver: To open up the device containing the amplifier.
  • Replacement TEA2025 Chip (optional): In case the chip is faulty. You should have a few in case you need to try to fix it, sometimes it takes several tries.
  • Replacement Components (capacitors, resistors, etc.) (optional): If you identify any faulty components.
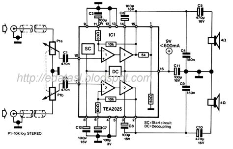
  • Schematic Diagram (highly recommended): This is very useful when working on the repair. You can find diagrams online by searching for “TEA2025 schematic”.

Step-by-Step Repair Process

  1. Safety First! Always disconnect the power supply from the device before beginning any repair. This is very important. Safety first, guys.
  2. Identify the Fault: Use the troubleshooting steps from the previous section to pinpoint the exact problem. This will save you time and effort.
  3. Disassemble the Device: Carefully open up the device containing the TEA2025 amplifier. Take pictures as you go, to help you remember where everything goes.
  4. Inspect the Circuit Board: Examine the circuit board for any visible damage, such as burnt components, cracked solder joints, or broken traces.
  5. Test Components: Use your multimeter to test any suspected faulty components, such as capacitors, resistors, and diodes. Replace any damaged components.
  6. Desolder and Replace the TEA2025 (If Necessary): If you’ve determined that the TEA2025 chip is faulty, you’ll need to remove it from the circuit board.
    • Use a desoldering braid or solder sucker to remove the solder from the pins. Be careful not to overheat the board or damage the traces.
    • Once all the solder is removed, carefully remove the TEA2025 chip.
    • Insert the new TEA2025 chip into the board, making sure to align the pins correctly. Sometimes it can be very hard to put the chip into the correct position.
    • Solder the pins of the new chip to the circuit board. Check to make sure there are no shorts or solder bridges.
  7. Reconnect and Test: Put the device back together, reconnect the power supply, and test the amplifier. If you still have issues, recheck the connections, and double check your work.
  8. Final Testing: After the repair, carefully test the amplifier at various volume levels to ensure that everything is working properly and there is no distortion. This is a very important part of the repair.

Upgrading Your TEA2025 Amplifier

Want to squeeze a little more performance out of your TEA2025 or improve its sound quality? Let’s explore some upgrade options! Keep in mind that the TEA2025 has limitations. Don’t expect miracles, but there are a few things you can do to get a better audio experience.

Component Upgrades

  • Upgrading Capacitors: Replace the electrolytic capacitors in the audio path with higher-quality, low-ESR (Equivalent Series Resistance) capacitors. This can reduce noise and improve the overall sound quality. Higher quality capacitors can filter out noise.
  • Output Capacitors: Replace the output capacitors with higher quality capacitors. This is a good and simple upgrade.
  • Input Coupling Capacitors: Consider using film capacitors for the input coupling capacitors. These offer better audio characteristics than electrolytic capacitors.

Heat Dissipation

  • Heatsinks: Attach a small heatsink to the TEA2025 chip. This will help dissipate heat and prevent overheating, especially if you plan on running the amplifier at higher power levels.
  • Ventilation: Ensure that the amplifier has proper ventilation to help keep it cool.

Power Supply Considerations

  • Improved Power Supply: Use a well-regulated power supply to provide clean and stable power to the amplifier. A cleaner power supply can result in less noise and distortion.
  • Filtering: Add extra filtering capacitors to the power supply lines to reduce noise.

Important Considerations Before Upgrading

  • Understand the Limits: The TEA2025 is a budget-friendly amplifier. Don’t expect dramatic improvements. Sometimes it’s better to just upgrade to a better amplifier.
  • Careful Soldering: Make sure you have good soldering skills before attempting any component upgrades.
  • Safety: Always disconnect the power supply when working on electronics.

Conclusion: Bringing Your Audio to Life

And there you have it, guys! We’ve covered the ins and outs of the TEA2025 stereo audio amplifier. From understanding its inner workings to troubleshooting common problems , and even exploring potential upgrades , you now have the knowledge to keep your audio systems rocking. Remember, patience, careful observation, and a little bit of know-how can go a long way. So, grab your tools, get tinkering, and enjoy the sweet sound of success! Happy repairing and upgrading!