Lucidchart Flowchart Tutorial: Your Step-by-Step Guide

D.Blinkink 147 views
Lucidchart Flowchart Tutorial: Your Step-by-Step Guide

Lucidchart Flowchart Tutorial: Your Step-by-Step Guide

Hey guys! Welcome to your ultimate Lucidchart flowchart tutorial ! Ever wanted to learn how to create awesome flowcharts? You’re in the right place! We’re gonna dive deep into everything you need to know about Lucidchart, from the very basics to some pro tips. This guide is crafted to make you a flowchart wizard, whether you’re a beginner or just looking to level up your diagramming game. So, grab your coffee, get comfy, and let’s get started. We’ll cover everything: from what Lucidchart is, the step-by-step process of building flowcharts, customizing them to fit your needs, and even collaborating with others. Ready to transform complex ideas into easy-to-understand visuals? Let’s do it!

Lucidchart is an awesome online diagramming tool that helps you create all sorts of visuals, like flowcharts, org charts, and even website mockups. It’s super intuitive, and you can access it right from your web browser. No need to download anything! It’s like having a whiteboard in your pocket, but way more organized. What makes Lucidchart stand out is its user-friendly interface and the ability to collaborate in real-time. You can work on diagrams with your team, share your work, and get feedback instantly. It’s great for brainstorming, planning projects, or just making sure everyone’s on the same page. The best part? It’s really simple to pick up. We’ll walk through everything, so you’ll be creating stunning flowcharts in no time. Plus, Lucidchart offers a bunch of pre-made templates, which can be a real time-saver. You can adapt them to your specific needs, customize the look and feel, and really make them your own. Whether you’re a student, a project manager, or a business owner, Lucidchart can help you visualize your ideas more effectively. So, let’s explore how to create flowcharts with Lucidchart, making complex processes clear and concise!

Understanding the Basics: What is Lucidchart?

So, what is Lucidchart? In a nutshell, it’s a web-based diagramming tool that allows you to create and share various visual representations. It’s perfect for flowcharts, mind maps, org charts, and more. Think of it as your digital canvas for brainstorming, planning, and organizing information. You can access it from any device with an internet connection. The beauty of Lucidchart lies in its simplicity. Even if you’re not a tech whiz, you’ll find it easy to navigate. It features a drag-and-drop interface, a library of pre-made shapes and templates, and real-time collaboration features. This makes it a great choice for teams working together, or for individuals who want to visualize their ideas effectively. The interface is intuitive, meaning that you can start creating diagrams quickly without getting bogged down in complex features. They provide a lot of templates, so you can pick one and adjust it for your needs. This is super helpful when you want to create a specific type of diagram, but you don’t want to start from scratch. Plus, you can customize your diagrams with different colors, fonts, and styles to make them visually appealing. If you’re looking for a tool that’s both powerful and easy to use, Lucidchart is an excellent choice. It is a tool for creating professional-looking flowcharts .

Lucidchart’s core functionality centers around visual communication. Its primary use is creating flowcharts, but it also supports other diagrams. Its power comes from its flexibility and collaborative features. With Lucidchart, you can create a wide array of diagrams, each serving a unique purpose. Whether you’re mapping out a business process, outlining a project workflow, or creating a mind map, Lucidchart has the tools you need. It offers a variety of shapes, lines, and connectors to represent different elements in your diagrams. Moreover, it allows you to easily customize the appearance of your diagrams with different colors, fonts, and styles. A major advantage of Lucidchart is its real-time collaboration feature. Multiple users can work on the same diagram simultaneously, see each other’s changes, and provide feedback in real-time. This is perfect for team projects. Lucidchart also integrates seamlessly with other tools like Google Workspace, Microsoft Office, and Slack. This makes it easy to incorporate your diagrams into your existing workflow. With features like version history, you can always revert to previous versions of your work. It also supports exporting your diagrams in different formats such as PDF, PNG, JPEG, and SVG. That is essential for sharing your work or incorporating it into presentations and documents. Lucidchart is designed to be accessible to users of all skill levels.

Step-by-Step Guide to Creating a Flowchart in Lucidchart

Alright, let’s get down to the step-by-step action and learn how to create a flowchart in Lucidchart . This part is all about the actual creation process. Follow these instructions to kickstart your flowchart journey. First, head over to the Lucidchart website and sign in. If you don’t have an account, you can create one. Once you’re logged in, click on “New Document”. You’ll be presented with several templates. You can either select a pre-made flowchart template or start with a blank document. For this tutorial, we will use a blank document so you can fully understand the process. Now, your blank canvas is open. The first step in creating a flowchart is to choose your shapes. Lucidchart has a vast library of shapes located on the left side of the interface. These shapes represent different steps or actions in your process. You can drag and drop these shapes onto the canvas. Common flowchart shapes include rectangles for processes, diamonds for decisions, and parallelograms for inputs and outputs. Once you have the shapes, you’ll need to connect them with lines. Simply click on a shape, and drag the small circle that appears to another shape to create a connection. These lines show the flow or direction of the process. Double-click within each shape to add text and describe the step. Now, you can customize the appearance of your flowchart. Select a shape or line and use the formatting options at the top of the screen to change colors, fonts, and styles. You can also resize shapes and move them around to create a visually appealing diagram. Also, consider adding colors to your shapes. This adds a visual distinction to the different processes. Once you have completed the steps, you can share the diagram with others. To do this, click the “Share” button in the top right corner. You can invite collaborators, grant editing permissions, and generate a shareable link. When you’re happy with your flowchart, you can export it in various formats, such as PDF, PNG, or SVG. This makes it easy to share or incorporate it into other documents. With these steps, you can create a clear and effective flowchart in Lucidchart.

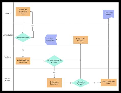
Now, let’s look at some important flowchart elements that can enhance your diagrams. The basic shapes are the building blocks. Rectangles are used for processes, diamonds for decisions (yes/no), parallelograms for inputs/outputs, and ovals for start/end points. The lines and arrows connecting these shapes are crucial for showing the flow of the process. Make sure your lines are clear and easy to follow. Label each shape clearly to describe the action or decision. Use concise language and avoid jargon. The better you understand these elements, the more effective your flowcharts will be.

Customizing Your Flowchart for Maximum Impact

Alright, let’s talk about customizing your flowchart . This is where you transform your basic diagram into something that truly stands out and effectively communicates your message. Customization is all about making your flowchart visually appealing and tailored to your specific needs. Here, we’ll explore some ways to customize your flowcharts for maximum impact. First, let’s focus on the look and feel. Lucidchart offers a wide range of formatting options that enable you to adjust the appearance of your shapes, lines, and text. You can change colors, fonts, and line styles to create a cohesive and engaging design. To make your flowchart look professional, use a consistent color scheme. Consider using colors to represent different types of actions or departments. This can make the flowchart easier to understand. Ensure that the text is easy to read. Choose a font that is clear and legible. Use different text sizes for the title, shape labels, and other details. Use bold text to highlight important information. The goal is to make the flowchart visually clear and easy to navigate. Lucidchart offers features to automatically align shapes and lines. This keeps your diagram neat and organized. Additionally, you can add images, icons, and other visual elements to represent different steps or actions. This can make your flowchart more visually engaging. Finally, you can add different layers and backgrounds to give your flowchart a unique look. With these customization tips, you can create flowcharts that are both informative and visually appealing.

Let’s dive into some advanced customization techniques that will take your flowcharts to the next level. Let’s start with themes. Lucidchart has pre-built themes, so you can change the entire look of your flowchart with just a few clicks. This is a huge time-saver. You can also create your own custom themes. This ensures that your diagrams align with your brand’s style. Moving on to conditional formatting, you can highlight specific parts of your flowchart based on certain conditions. This is perfect for illustrating decision-making processes. Another advanced technique is the use of data linking. You can link your flowchart elements to external data sources. This allows you to dynamically update your diagrams when the data changes. For example, you can automatically update a process flowchart based on the latest project milestones. You should also take advantage of advanced shape behaviors. Lucidchart allows you to set up actions on your shapes, such as opening a new page when a user clicks on it. This is great for creating interactive diagrams. With these advanced techniques, you can create powerful, dynamic flowcharts that engage your audience.

Collaboration and Sharing: Working Together in Lucidchart

Hey, have you ever wanted to work together with others on a flowchart? Well, collaboration and sharing are core features of Lucidchart. Lucidchart is designed to make teamwork on diagrams smooth and effective. You can collaborate in real-time. Several users can edit the same flowchart simultaneously, seeing each other’s changes instantly. This is great for team projects and brainstorming sessions. When sharing, you can easily control access. Grant specific permissions. Choose who can view, edit, or comment on your diagrams. This lets you manage who has access to the information. Also, you can share your flowchart in many ways. You can share your diagrams directly with team members, generate shareable links, or embed them in websites and documents. This flexibility makes it easy to integrate your flowcharts into your existing workflow. Comments and feedback are also essential for effective collaboration. Use Lucidchart’s commenting feature to provide feedback on specific parts of the diagram. This allows for quick and precise communication. When working together on a flowchart, make sure that everyone is on the same page. Agree on the layout, shapes, and terminology. This will keep your flowchart clear. In conclusion, collaboration and sharing are key aspects of Lucidchart. The real-time editing, the sharing options, and the commenting features make working together easy.

Now, let’s dive into some collaboration best practices for Lucidchart. Start by setting clear roles. Decide who is responsible for different aspects of the flowchart. This avoids confusion and keeps the process organized. Also, use the commenting feature. Discuss any changes or questions in the comments. This ensures that everyone understands the decisions made. Stay in touch by scheduling regular check-ins. Review the progress and address any issues. This will ensure that the flowchart is up-to-date and complete. Take the time to provide regular feedback. Offer suggestions to improve clarity and accuracy. This ensures that everyone’s input is valued. Make sure to communicate clearly and openly, so that everyone can stay on track.

Exporting and Sharing Your Flowchart

Exporting and sharing your finished flowcharts is a simple and effective process in Lucidchart. So, once you’ve created and refined your flowchart, you’ll want to share it with others. Lucidchart offers various ways to export your diagram. You can download it in different formats, such as PDF, PNG, JPEG, SVG, and more. This gives you flexibility when it comes to sharing your flowchart in a variety of contexts. If you want to embed your flowchart, you can get the embed code from Lucidchart. This allows you to incorporate your diagram into a website or other online platforms. Sharing via link is another option. You can generate a shareable link that grants access to your flowchart. You can also control the level of access. Decide if viewers can only view, comment, or edit the flowchart. This feature keeps your diagram secure. If you’re working with a team, you can directly share your flowchart with your team members via email. When you export your flowcharts, make sure that the layout and the formatting are consistent. All of this can improve the readability of the flowchart. In conclusion, Lucidchart makes exporting and sharing your flowcharts easy.

Lucidchart Features and Benefits

Let’s explore the features and benefits of using Lucidchart. The main benefit of using Lucidchart is it is easy to use. The platform’s user-friendly interface makes it suitable for both beginners and experienced users. One of Lucidchart’s key features is its extensive shape library. You have a massive selection of pre-designed shapes, making it easy to create diverse diagrams. Lucidchart allows for real-time collaboration. This enables teams to work together on diagrams seamlessly. Lucidchart provides several integration options with tools like Google Workspace, Microsoft Office, and Slack. Another useful feature is the wide array of templates. You can use ready-made templates to speed up the diagramming process. One great benefit is that your flowcharts are accessible on any device. Lucidchart lets you export diagrams in many formats. With Lucidchart, you can customize your diagrams with various colors, fonts, and styles. All these features work together to create an effective diagramming experience.

Let’s get into the advantages of choosing Lucidchart. Firstly, Lucidchart has a super intuitive interface. Even if you’ve never used a diagramming tool, you’ll pick it up quickly. Also, the collaboration features are top-notch. Real-time collaboration allows teams to work together efficiently, no matter where they are. Lucidchart’s template library is a huge time-saver. You can find templates for almost any diagram, customize them to your needs, and get your diagrams done faster. It also has great integrations with other tools like Google Workspace and Microsoft Office. It fits perfectly into your existing workflow. The compatibility with different devices allows you to access and edit your diagrams from anywhere. Plus, Lucidchart allows you to keep track of changes. This feature is great when you need to refer back to older versions. Overall, Lucidchart offers a powerful, easy-to-use platform.

Tips and Tricks for Using Lucidchart

Alright, let’s explore some tips and tricks that can help you master Lucidchart and become a flowchart pro. First up, take advantage of keyboard shortcuts. Using shortcuts can speed up your diagramming significantly. Use these shortcuts to select shapes, connect them, and format text. Secondly, get familiar with the grid and alignment tools. These tools help you keep your flowchart clean and visually appealing. By using the grid, you can ensure that your shapes are aligned. Another tip: explore the template library. Lucidchart offers a bunch of pre-made templates for a variety of diagrams. Using templates can save you a lot of time and effort. Don’t be afraid to experiment with the customization options. Lucidchart offers a wide range of colors, fonts, and styles. These features can help you create visually appealing diagrams. Regularly save your work. Lucidchart saves your work automatically, but it’s always a good idea to save it manually from time to time. This makes sure you don’t lose any progress. Use layers to organize your diagrams. Using layers, you can group shapes and elements. When collaborating, communicate clearly and offer feedback to your team members. These tips and tricks will help you create excellent flowcharts in Lucidchart.

Now, let’s look at some advanced tips and tricks that will elevate your Lucidchart skills. Try to master the shape library. By knowing all the shapes available, you can choose the most relevant ones. That will save you time and make your flowcharts clear. Always link your shapes with the connection tools. Use the right connection points for a clear view of the process flow. Master the customization options. You can use different fonts, colors, and styles. Experiment with adding icons. Icons can help users quickly understand the steps in the flowchart. Practice the use of data linking. You can link your diagrams to external data sources. This will help you keep the flowchart updated. Regularly update your diagrams. Keep your flowcharts current and reflect the most recent changes. These advanced tips will help you create flowcharts.

Lucidchart vs. Other Flowchart Software

Okay, guys, let’s compare Lucidchart vs other flowchart software . Understanding how Lucidchart stacks up against competitors is crucial. A popular alternative is Microsoft Visio. Visio is a feature-rich tool that offers many advanced functionalities. However, Visio can be difficult to use, and it is only available on Windows. Also, Visio is a desktop application, whereas Lucidchart is a web-based tool. Another alternative is draw.io. Draw.io is a free and open-source diagramming tool. It’s a great option if you are on a budget. Draw.io lacks some of the collaboration features that are found in Lucidchart. Let’s compare the pricing of Lucidchart to its competitors. Lucidchart offers various pricing plans. These plans are designed to meet the needs of different users. It provides free plans for individuals, and paid plans for teams and businesses. The price of Lucidchart is competitive with other diagramming tools. Now, let’s consider the features. Lucidchart includes many shapes, templates, and integration options. Visio provides an extensive set of features. Draw.io offers a basic set of features. You should also take into account the user interface. Lucidchart offers a user-friendly interface. Visio’s interface is more complex. Draw.io offers a simple interface. You should also consider the ease of collaboration. Lucidchart excels with its real-time collaboration features. Visio also has collaboration features. Draw.io has limited collaboration capabilities. These comparisons will help you select the best flowchart software for your needs.

FAQs About Lucidchart Flowchart Tutorials

Let’s address the most common questions about Lucidchart flowchart tutorials . Here, we’ll answer some frequently asked questions to help you get the most out of Lucidchart. First, how do I start a flowchart in Lucidchart? Log in to your Lucidchart account, click on “New Document,” and select a template. If you want to start from scratch, select a blank document. Next, what shapes should I use? Use rectangles for processes, diamonds for decisions, parallelograms for inputs/outputs, and ovals for start/end points. How do I add text to the shapes? Double-click inside the shape, and then you can type the text. How do I connect the shapes? Click on the small circle that appears on the shape, and drag it to the other shape. What if I need help? Lucidchart has extensive documentation and customer support. You can visit their website for tutorials and FAQs. Can I collaborate in real-time? Yes, Lucidchart allows multiple users to edit the same flowchart simultaneously. Can I export my flowchart? Yes, you can export your flowcharts in various formats such as PDF, PNG, and JPEG. How do I share my flowchart? Click on the “Share” button, and then you can invite collaborators, grant permissions, or generate a shareable link. Is Lucidchart free to use? Lucidchart offers a free plan with limited features, and also paid plans with additional features. These FAQs will help you create excellent flowcharts in Lucidchart.

Conclusion: Start Creating Your Flowcharts Today!

Alright, guys! That’s a wrap! You’ve made it through the Lucidchart flowchart tutorial ! You should be ready to create awesome flowcharts. Remember, the key is to understand the basics. Mastering the shape library, and using the right connections is fundamental to the process. You can also customize your flowchart. With customization, you can choose colors, fonts, and styles, and add images to make your diagrams visually appealing. In this tutorial, we’ve covered the core elements of Lucidchart. We covered the interface, the collaboration features, and the sharing options. Practice makes perfect. Start experimenting with Lucidchart, and you’ll become a flowcharting pro in no time. If you follow this guide, you should be able to make impressive, professional-looking flowcharts. Now go forth, and start diagramming! We wish you the best in your flowcharting journey!